
Cognitive Health
Alzheimer’s disease (AD) is a progressive neurodegenerative condition marked by cognitive decline, memory loss, and impaired learning. It occurs when amyloid beta (Aβ) plaques build up outside brain cells, disrupting their function. AD also affects the brain’s chemical messaging system, especially the one that uses acetylcholine – a key chemical messenger for memory and learning.
Several factors contribute to the onset of AD, including age, gender, genetics, environment, diet, and lifestyle. However, the exact cause remains complex and not fully understood (1).
Due to the limitations of current drug treatments, there has been a growing focus on dietary factors to help prevent cognitive decline and AD. Evidence supports diets like the MIND (Mediterranean-DASH Intervention for Neurodegenerative Delay) diet, which promotes foods that reduce inflammation, act as antioxidants, and lower cardiovascular risk (2). The ketogenic diet also shows promise for neuroprotection by reducing oxidative stress, inflammation, and improving insulin sensitivity (3).
Nutrient deficiencies, especially in B vitamins, vitamin D, and vitamin E, are linked to a higher risk of cognitive decline, suggesting that AD patients may have specific nutrient needs (2). While no single nutrient has been definitively proven to prevent AD, choline stands out as a promising candidate due to its essential role in brain function
In my recent publication in Clinical Nutrition ESPEN, I explore the emerging role of phosphatidylcholine (PC), a choline-containing phospholipid, in addressing the underlying pathology of AD and supporting cognitive function (4). PC plays several critical roles in the brain; it is a precursor for acetylcholine (the neurotransmitter vital for memory, learning, and attention) and a structural component of neuronal membranes, which maintain cell integrity and communication.
This review highlights PC’s neuroprotective and neurotrophic effects, particularly its role in supporting memory and learning, key functions impaired in AD.
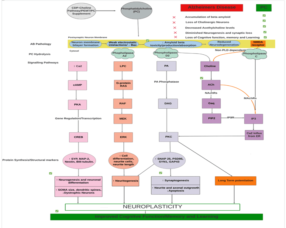
Below is a simplified overview of the role of phosphatidylcholine (PC) in AD. PC, which comes from the CDP-Choline pathway (the body’s method of making PC) or from dietary intake/supplementation, is integrated into the neuronal membrane. It helps protect against mechanisms involved in AD, including amyloid-beta (Aβ) build-up and neurodegeneration.

Figure 1: Mechanism Diagram showing chains of mechanistic links between PC and neuroplasticity and PC and Aβ pathology.
PC is broken down by enzymes called phospholipases, activating several cellular signalling pathways. These pathways collectively improve neuroplasticity, supporting cognitive functions like memory and learning.
The challenges in how studies on PC’s role in Alzheimer’s disease were conducted, along with the lack of strong results, suggest that more research is needed. Future studies should carefully consider factors like appropriate dosages, longer follow-up periods, and ensuring enough participants with similar characteristics (e.g., age, gender, disease severity).
However, the review also highlights PC’s potential impact on clinical practice and personalised nutrition. The illustration shows how PC can help address issues like low acetylcholine levels, reduced neurogenesis, and synaptic loss. But simply understanding these mechanisms isn’t enough to predict the timing or effectiveness of nutritional treatments. Genetic differences or malfunctions in certain enzymes may make some individuals more prone to PC deficiency. For example, the PEMT gene, involved in PC production, has a response element for oestrogen, meaning women with low oestrogen levels (e.g., menopausal women) may be at higher risk for PC deficiency. Increasing PC intake through foods in the diet/supplementation can help support brain function and ensure adequate phosphatidylcholine levels, which may be particularly beneficial for individuals at risk of cognitive decline.
Dietary Sources of Phosphatidylcholine (PC)
Phosphatidylcholine is found in a variety of foods, primarily those that are rich in choline. Some of the best dietary sources include:
Egg yolks: One of the richest sources of choline, providing a significant amount of phosphatidylcholine.
Organ meats: Such as liver, which are also high in choline.
Fish and shellfish: Like salmon, cod, and shrimp, which contain healthy fats and choline.
Soybeans and soy-based products: Such as tofu and soy lecithin.
Brussels sprouts: A good vegetable source of choline.
Wheat germ: Another plant-based source that contributes to choline intake.
Considering that AD is complex and changes over time, future treatments should focus on personalised care. Combining the benefits of a systems biology approach (which looks at how the body works as a whole) based on precision medicine with a personalised nutrition model could help create treatments tailored to each person. This approach, along with better ways to measure nutrient needs like phosphatidylcholine (PC), offers a promising opportunity to improve memory loss symptoms in AD.
Recognising the limitations in current research and emphasising personalised nutrition strategies is crucial for advancing studies and developing new treatments. This review serves as a valuable resource for improving our understanding of PC in AD and addressing the need for innovative therapeutic approaches.
References
1. Breijyeh Z, Karaman R, Muñoz-Torrero D, Dembinski R. Comprehensive Review on Alzheimer’s Disease: Causes and Treatment. Molecules 2020, Vol 25, Page 5789 [Internet]. 2020 Dec 8 [cited 2025 Jan 26];25(24):5789. Available from: https://www.mdpi.com/1420-3049/25/24/5789/htm
2. de Wilde MC, Vellas B, Girault E, Yavuz AC, Sijben JW. Lower brain and blood nutrient status in Alzheimer’s disease: Results from meta-analyses. Alzheimer’s & Dementia: Translational Research & Clinical Interventions. 2017 Sep 1;3(3):416–31.
3. Al-kuraishy HM, Jabir MS, Albuhadily AK, Al-Gareeb AI, Jawad SF, Swelum AA, et al. Role of ketogenic diet in neurodegenerative diseases focusing on Alzheimer diseases: The guardian angle. Ageing Res Rev. 2024 Mar 1;95:102233.
4. Conway T, Seidler K, Barrow M. Unlocking choline’s potential in Alzheimer’s disease: A narrative review exploring the neuroprotective and neurotrophic role of phosphatidylcholine and assessing its impact on memory and learning. Clin Nutr ESPEN. 2024 Dec 1;64:177–95.
